广大市民朋友们:
根据宜城市新型冠状病毒感染的肺炎防控指挥部规定,疫情防控期间,“非必要不出门,非必要不上街”已经成为大家的共识和自觉行动。大型超市每天有大量人流,为防止疫情因人员大量聚集而扩散,各大型商超推出配货服务、送货服务,直接送货到所在社区、所在小区。
大型商超从 2 月 8日开始暂停向个人开放现场销售业务。社区工作人员、物业管理人员出具证明可到超市集中采购,也可以打电话联系配送到社区、小区。暂不对个人进行零售。居民朋友可以联系所在社区、所在小区物业或以下名单中的商户统一配送到小区门口,付款时留下相关网络交易证明,规避市场风险。特殊时期,请自觉服从社区志愿者和小区物业工作人员的统一调配,排队领取,不扎堆、不喧哗,保证与他人间隔 1 .5米以上距离。给居民朋友造成的不便,敬请大家谅解。疫情防控的胜利,需要你我共同努力。请坚持做到非必要不出门,非必要不上街;不串门、不聚餐、不集会;勤通风、勤洗手;规律作息,补充营养,提高自身免疫力。
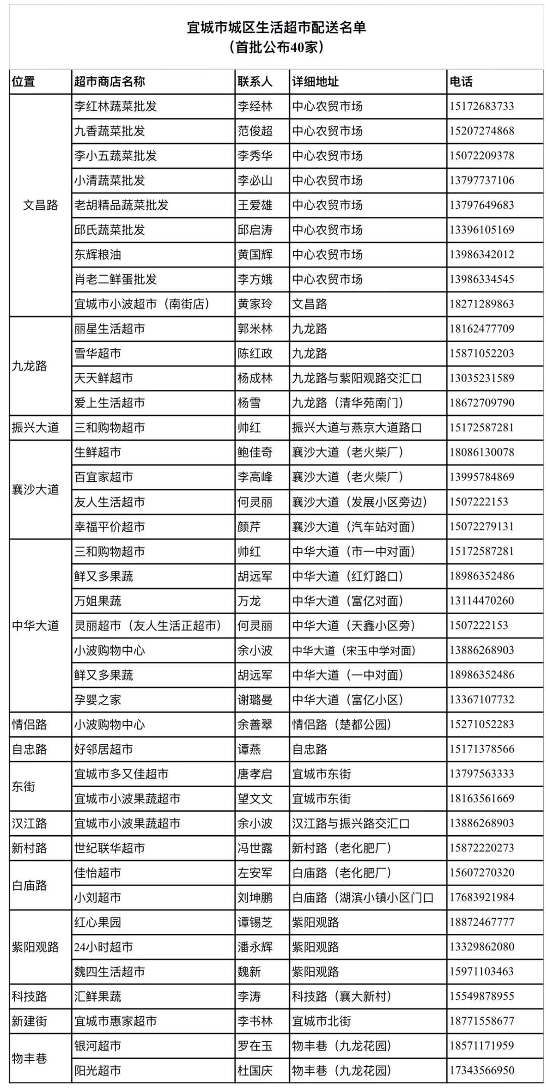
一是开展向居民小区“四送”服务。即:送液化气、送药品、送婴儿用品、送日杂生活物资,首批公布40家超市(商店)、9家婴儿用品店、23家药店(见附件)。市液化气行业协会城区配送服务人员联系电话:文晓林18986373345;张劲松 15997256236;章华 18972237688。
二是建立“三供”保障热线。供水保障电话:白天 4157982、夜间 4157567;供电保障电话:4265797;供天然气保障电话:96517。
三是接受社会监督投拆。市市场监管局:4220639;市商务局:4255211;市住建局:4212341。
附件:1. 宜城市城区生活超市配送名单
2. 宜城市城区药品配送商户名单
3. 宜城市城区孕婴用品配送商户名单
4.宜城市新型冠状病毒疫防控情期间保留营业的城区、镇(办)加油站名单
市新型冠状病毒感染的肺炎防控指挥部
2020年2月7日



